成全高清在线观看免费新浪-成全视频在线观看免费-成全在线观看免费高清电视剧-成色好的y31s网站

協會官方微信

首頁  >>  新聞資訊  >>  政務信息  >>  正文

重磅 | 20個重點項目公布!市場監管總局深入實施
檢驗檢測促進產業優化升級行動

發布時間:2024-8-7     來源:國家市場監督管理總局    編輯:衡盛楠    審核:張經緯 王靜
摘要:近日,市場監管總局辦公廳發布關于深入實施檢驗檢測促進產業優化升級行動的通知,公布20個檢驗檢測促進產業優化升級行動重點項目。


市場監管總局辦公廳關于深入實施檢驗檢測促進產業優化升級行動的通知

 市監檢測發〔202454

各省、自治區、直轄市和新疆生產建設兵團市場監管局(廳、委),相關資質認定行業評審組,檢驗檢測促進產業升級創新聯合體:

2022年以來,市場監管總局充分發揮檢驗檢測支撐作用,組織實施檢驗檢測促進產業優化升級行動,在助力提升產業基礎高級化和產業鏈現代化水平方面取得積極成效。為貫徹落實《質量強國建設綱要》,加快發展新質生產力,圍繞產業高質量發展的堵點、難點、痛點問題,以檢驗檢測協同創新推動產業創新。現就深入實施檢驗檢測促進產業優化升級行動有關事宜通知如下:

一、主要任務

(一)推動檢驗檢測與產業融合發展。圍繞構建現代化產業體系,編制與產業鏈圖譜配套的檢驗檢測供需清單,梳理檢驗檢測能力建設空白及薄弱環節,打造高水平檢驗檢測服務平臺,支持檢驗檢測行業頭部機構充分發揮示范引領作用,構建覆蓋全鏈條、全生命周期的檢驗檢測服務體系,推動提升產業鏈供應鏈韌性和安全水平。

(二)組織開展關鍵技術和設備攻關。聚焦新一代信息技術、新能源、新材料、高端裝備、集成電路、人工智能等戰略性新興產業,同時兼顧傳統產業改造升級,探索建立檢驗檢測揭榜掛帥創新機制,鼓勵檢驗檢測機構與高校、科研院所、產業鏈上下游企業共同組建創新聯合體,開展檢驗檢測關鍵共性技術和儀器設備協同攻關,破解卡脖子難題,推動科技創新和產業創新深度融合,加快創新成果轉化落地。

(三)搭建檢驗檢測數字化服務平臺。推動檢驗檢測與互聯網、人工智能、大數據技術融合發展,加快建設一站式數字化服務平臺,推動檢驗檢測資源跨區域、跨行業共享,提升使用效率,暢通檢驗檢測供需對接渠道,實現數據多跑路,企業少跑腿,進一步提升檢驗檢測服務效能。

二、工作要求

(一)抓好工作落實。各地市場監管部門要結合本地區因地制宜發展新質生產力的總體部署,精心組織,務求實效。根據相關單位申請,經專家評審,市場監管總局確定了檢驗檢測促進產業優化升級行動重點項目(見附件1),相關省級市場監管部門、資質認定行業評審組和檢驗檢測促進產業升級創新聯合體要加強督促指導,確保任務有序落實。

(二)做好宣傳引導。各地市場監管部門要注意總結提煉可復制、可推廣的好經驗好做法,充分利用全國檢驗檢測機構開放日等活動平臺,發布優秀案例,宣傳檢驗檢測促進產業優化升級取得的成效,發揮先進典型示范作用。

(三)及時總結經驗。請各省級市場監管部門分別于202411月底、202511月底前將當年工作總結和情況匯總表(見附件2)報送市場監管總局認可檢測司。

附件:

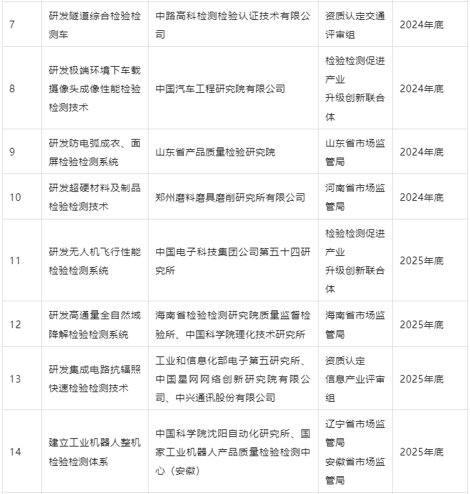
1. 檢驗檢測促進產業優化升級行動重點項目

2. 檢驗檢測促進產業優化升級行動實施情況匯總表

市場監管總局辦公廳

2024724

附件1

檢驗檢測促進產業優化升級行動重點項目




中國儀器儀表行業協會版權所有   |   京ICP備13023518號-1   |   京公網安備 110102003807
地址:北京市西城區百萬莊大街16號1號樓6層   |   郵編:100037   |   電話:010-68596456 / 68596458
戰略合作伙伴、技術支持:中國機械工業聯合會機經網(MEI)